Project








RP2040 microcontroller

The inspiration for this project came from my interest in raspberry pis. I got my first raspberry pi pico from microcenter in cambridge, it was a starter kit and it had all the little sensors and starter code that you could use. I made a few small projects like light sensor that would change based on your proximity, or a color memorization game iwth a combonation of buttons, LEDS, and a 0.96 OLED screen to keep score. After some years, getting more raspberry pis, both picos, the zero, a 4B, and even working with some arduinos and an ESP32 I decided to try and create my own microcontroller. Just a basic one that would allow me to simualte the use case of a araspberry pi pico with C and python. In my research I found a wonderful guide to harddware design with rp2040, which is the chip used with the raspberry pi pico, it was a comprehensive book with walkthroughs and also was perfect for my use case(LINK)

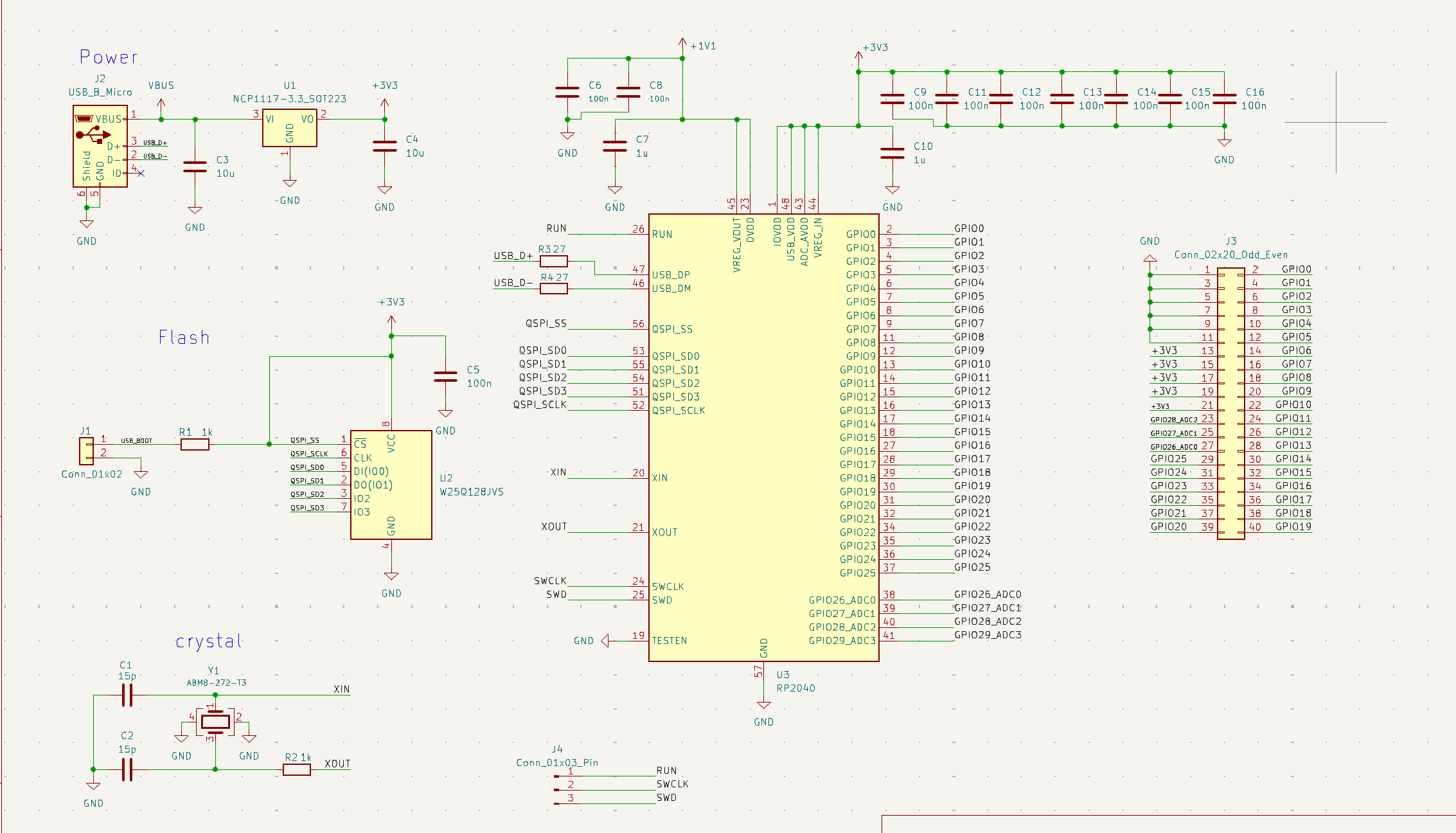
PCB schematic The main program I used for my PCB design was KICAD. I thought it was very begineer friendly and easy to learn but definetly hard to master. I wouldn't say it is light weight because it offers a wide range of features, some that I am still trying to figure out. My biggest issue I would say was learning the components. I already knew what capacitors and resitsors did since I have taken physics already. When it came to crystal oscialltors, how to integrate the usb connection, and other concepts that involve the easy components such as pull down resistors and what each pin on the RP2040 did.

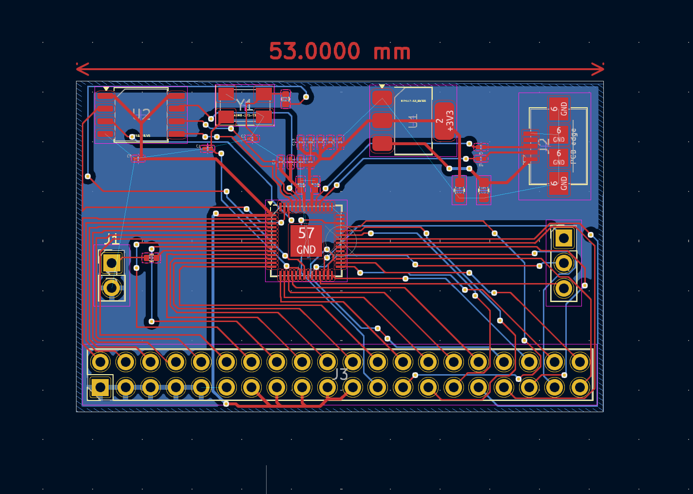
PCB layout Once I finally got it down I used JLCPCB to convert my pcb layout to an actual baord. After waiting a couple weeks it finally came and...I messed up. when I opened the box it looked so unreasonably small and I had no idea why. I know raspberry pi picos are small but they are not this small.
#D PCB viewer After carfeully looking at it I saw that the pin holes where way too small. I had mistakingly made the holes way to small, whihc made the board size way to small as well, so I did not try to mount any of the other components onto this board. Instead I used it to help get better at using solder and solder paste on pads versus through hole which I am use to.